0571-88193180
欢迎访问杭州中奥质量认证有限公司官网!
业务
图库
文章
下载
网站首页
关于我们
公司简介
领导致辞
机构资质
组织架构
公正性声明
社会责任报告
公正性方针
依法从事认证活动的自我声明
新闻中心
通知公告
行业资讯
学术交流
业务范围
ISO 9001
ISO 14001
ISO 45001
GB/T50430
信息安全
信息技术
服务认证
自愿性产品认证
质量管理体系认证业务范围
认证指南
认证流程
获证组织须知
证书样本与标志
认证标准
认证规则
收费标准
认证证书和标志的使用说明
申诉、投诉和争议的处理办法
认证双方的权利和义务
信息通报要求
资料下载
认证资料下载
证书查询
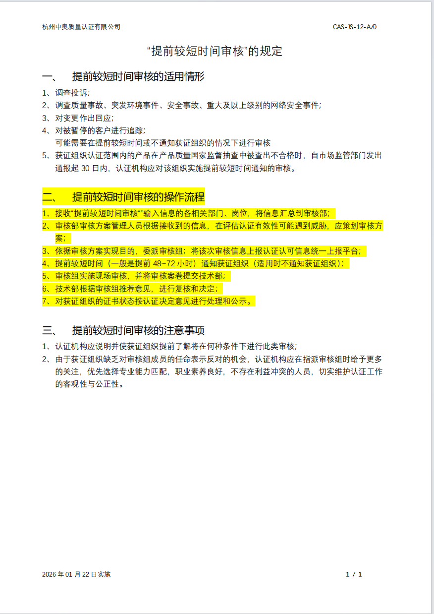
提前较短时间审核的规定
点击次数:
26
发布日期:2026-03-03 【
打印此页
】 【
关闭
】
首 页
>>
新闻中心
>>
通知公告
>>
提前较短时间审核的规定
相关分类
通知公告
行业资讯
学术交流
MORE
最新动态
提前较短时间审核的规定
信息技术服务管理体系认证规则(2026版)客户告知函
信息安全管理体系认证规则(2026版)客户告知函
职业健康安全管理体系认证规则(2026版)客户告知函
环境管理体系认证规则(2026版)客户告知函
关于认证证书查询服务暂停的通知
关于 GBT22080 新版信息安全标准发布及主要技术变化的通知
关于转发IAF和IS0在管理体系标准中增加对气候变化考虑的联合公报及相关情况的通知
新规则告知函
新版《质量管理体系认证规则》常见问题解答
联系我们
杭州中奥质量认证有限公司(简称:中奥)是经中国国家认监委批准成立的第三方管理体系认证机构(批准号:CNCA-R-2016-235)。公司自成立以来,已在各行各业进行了审核、培训及研讨活动,积累了丰富的经验。杭州中奥质量认证有限公司始终秉承以提供高质、高效的认证服务为使命,围绕各类体系认证,不断开拓进取、持续发展的经营理念,以出色的管理方式服务于各行各业。
24小时服务热线:0571-88193180
地址:浙江省杭州市西湖区翠苑街道文二路391号(西湖国际科技大厦)C座708室
上一篇:
信息技术服务管理体系认证规则(2026版)客户告知函
下一篇:没有了